Erstellung von 2D-Diagrammen in MATLAB
Ich möchte Ihnen Schritt für Schritt zeigen, wie Sie ein 2D-Diagramm in Matlab erstellen.
Bevor wir starten, sollten Sie bereits mit dem Konzept eines Arrays vertraut sein und wissen, wie man eines anlegt. Falls dies noch Neuland für Sie ist, empfehle ich Ihnen, zuerst einen Blick auf die Lektion über Arrays in Matlab zu werfen.
Beginnen wir damit, ein Array x zu erstellen, indem wir eine Zahlenreihe von 1 bis 6 eingeben.
Geben Sie einfach X = [1 2 3 4 5 6] in die Kommandozeile ein und bestätigen Sie mit Enter.
>> X = [ 1 2 3 4 5 6 ]
ans =
1 2 3 4 5 6
Diese Werte repräsentieren die Projektionen der Diagrammpunkte auf die x-Achse, also die horizontale Achse im kartesischen Koordinatensystem.

Als Nächstes erstellen wir ein weiteres Array Y, das die Projektionen der Punkte auf der y-Achse – der vertikalen Achse des kartesischen Koordinatensystems – darstellt.
Geben Sie dafür Y=X.^2 in die Kommandozeile ein und drücken Sie Enter.
>> Y=X.^2
ans =
1 4 9 16 25 36
Hier nimmt Matlab die Werte des X-Arrays, berechnet das Quadrat jedes einzelnen Wertes und speichert diese im Y-Array.
$$ 1^2 = 1 \\ 2^2 = 4 \\ 3^2 = 9 \\ 4^2 = 16 \\ 5^2 = 25 $$
Jetzt verfügen Sie über zwei Arrays X und Y, die die Koordinaten (x,y) für die Punkte Ihres Diagramms bilden.

Um das Diagramm zu zeichnen, geben Sie einfach plot(X,Y) ein.
>> plot(X,Y)
Diese Funktion verwendet zwei Parameter:
- Der erste Parameter ist das Array X, welches die Werte auf der x-Achse enthält.
- Der zweite Parameter ist das Array Y, das die Werte auf der y-Achse beinhaltet.
MATLAB zeichnet daraufhin ein anschauliches zweidimensionales Diagramm auf dem Bildschirm.

Jetzt zeige ich Ihnen ein weiteres Beispiel:
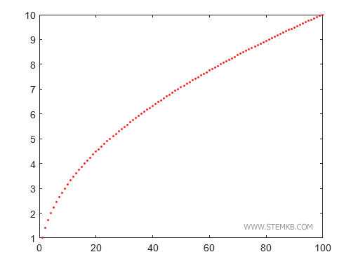
Bei einer größeren Anzahl an Werten ist es ratsam, die linspace()-Funktion zu verwenden. Um beispielsweise das Array X mit den ganzen Zahlen von 1 bis 100 zu generieren, tippen Sie X=linspace(1,100).
>> X = linspace(1,100);
So ersparen Sie sich das manuelle Eingeben aller Werte auf der X-Achse.
Erstellen Sie dann den Y-Vektor mit den Werten auf der y-Achse, indem Sie Y =sqrt(X) eingeben.
>> Y=sqrt(X);
Die Arrays X und Y bestehen nun aus jeweils 100 Elementen.
Hinweis: Wenn Sie ein Array mit zahlreichen Elementen berechnen, fügen Sie am Ende des Befehls ein Semikolon hinzu. Dadurch vermeiden Sie die Ausgabe der Ergebnisse in der Konsole und beschleunigen den Berechnungsprozess.
Geben Sie nun plot(X,Y) ein, um das Diagramm auf Ihrem Computerbildschirm darzustellen.
>> plot(X,Y)
MATLAB stellt das Diagramm der Quadratwurzelfunktion von 1 bis 100 dar.

Um die Farbe des Diagramms zu ändern, nutzen Sie das Attribut Color. Zum Beispiel zeichnet der Befehl plot(X,Y,'Color','red') das Diagramm in Rot.
>> X = linspace(1,100);
>> Y=sqrt(X);
>> plot(X,Y, 'Color' , 'rot')
MATLAB zeichnet das Diagramm in der gewählten Farbe, hier in Rot.

Andere vordefinierte Farboptionen sind Grün, Blau, Cyan, Magenta, Gelb, Schwarz, Weiß und Keine.
Sehen wir uns an, wie man die Linienstärke im Diagramm in Matlab anpasst. Verwenden Sie hierfür das Linewidth-Attribut, gefolgt von einem numerischen Wert. Haben Sie beispielsweise die Vektoren X und Y definiert, verwenden Sie den Befehl plot(X,Y,'Color','rot','Linewidth',3), um eine Linie mit einer Stärke von 3 Pixeln zu zeichnen.
>> X = linspace(1,100);
>> Y=sqrt(X);
>> plot(X,Y, 'Color' , 'rot', 'Linewidth', 3)
Matlab zeichnet das Diagramm mit der gewählten Linienstärke, in diesem Fall 3 Pixel.

Standardmäßig zeichnet Matlab Linien mit einer Stärke von 1 Pixel.
Wie stellt man Markierungen anstelle einer Linie dar?
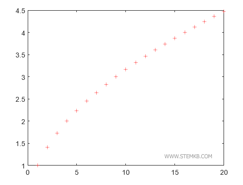
Möchten Sie Markierungen anstelle einer durchgehenden Linie verwenden, können Sie das gewünschte Markierungssymbol angeben, beispielsweise '+' oder '.', mit dem Befehl plot(X,Y,'+', 'Color', 'rot') bzw. plot(X,Y,'.', 'Color', 'rot').
>> plot(X,Y, '+', 'Color' , 'rot')
Matlab stellt das Diagramm dar, indem es an jeder (x, y) Koordinate das '+' Symbol anzeigt.

Sie können ebenfalls andere Symbole wie 'x', 'o', oder '-' nutzen. Die Verwendung eines Punktes als Markierung erzeugt einen besonders ansprechenden grafischen Effekt.

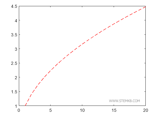
Ein sehr effektvolles Markierungssymbol ist auch der Doppelstrich '--'.
>> plot(X,Y, '--', 'Color' , 'rot')
Matlab zeichnet das Diagramm mit einer gestrichelten Linie, wenn Sie dieses Symbol verwenden.

Wie fügt man Achsenbeschriftungen hinzu?
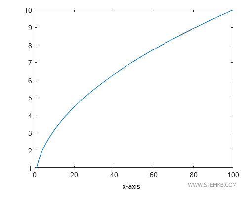
Um Beschriftungen zu den x- und y-Achsen Ihres Diagramms hinzuzufügen, nutzen Sie die Funktionen xlabel und ylabel. Mit dem Befehl xlabel('x') nach dem Plot-Kommando wird beispielsweise die Beschriftung 'x' unter der horizontalen Achse hinzugefügt, während ylabel('y') eine Beschriftung 'y' an der vertikalen Achse anbringt.
>> X = linspace(1,100);
>> Y=sqrt(X);
>> plot(X,Y)
>> xlabel('x-Achse')
>> ylabel('y-Achse')
So werden die Achsen Ihres Diagramms deutlich und professionell gekennzeichnet.

Wie fügt man einen Titel zum Diagramm hinzu?
Um einen Titel über Ihrem Diagramm hinzuzufügen, verwenden Sie die Funktion title, wie zum Beispiel title('Titel des Diagramms') nach dem Plot-Befehl.
>> X = linspace(1,100);
>> Y=sqrt(X);
>> plot(X,Y)
>> xlabel('x-Achse')
>> ylabel('y-Achse')
>> title('Titel des Diagramms')
Der Titel wird elegant über dem kartesischen Diagramm angezeigt.

Wie aktiviert man das Gitternetz?
Um ein Gitternetz im Diagramm anzuzeigen, verwenden Sie den Befehl grid on.
>> X = linspace(1,100);
>> Y=sqrt(X);
>> plot(X,Y)
>> xlabel('x-Achse')
>> ylabel('y-Achse')
>> grid on
Mit diesem Befehl fügt MATLAB vertikale und horizontale Linien zum Diagramm hinzu, wodurch es übersichtlicher und leichter zu interpretieren wird.

Um das Gitternetz wieder auszublenden, verwenden Sie den Befehl grid off.
Wie fügt man eine Legende hinzu?
Um eine Legende zu Ihrem Diagramm hinzuzufügen, nutzen Sie die Funktion legend, zum Beispiel mit legend('Quadratwurzel von X'), um eine Erklärung neben dem Diagramm zu platzieren.
>> X = linspace(1,100);
>> Y=sqrt(X);
>> plot(X,Y)
>> xlabel('x-Achse')
>> ylabel('y-Achse')
>> legend('Quadratwurzel von X');
Matlab zeigt die Legende neben dem Diagramm an, was zum besseren Verständnis des Diagramms beiträgt.

Wie färbt man die Fläche unter dem Diagramm?
Wenn Sie die Fläche unter dem Diagramm einfärben möchten, verwenden Sie die Funktion area(X,Y) anstelle von plot(X,Y).
>> X = linspace(1,100);
>> Y=sqrt(X);
>> area(X,Y)
Diese Funktion füllt die Fläche unter dem Diagramm farbig aus, was eine visuell ansprechende Darstellung ermöglicht.

Damit haben Sie einen Überblick darüber, wie Sie in Matlab die Linienstärke ändern, Markierungen verwenden, Beschriftungen, Titel, Gitternetze und Legenden hinzufügen und die Fläche unter dem Diagramm einfärben können.
In den folgenden Lektionen werden wir uns weiter mit der Anpassung von Diagrammen, der Erstellung von Histogrammen, 3D-Diagrammen und vielem mehr beschäftigen.