Stamm-Diagramme in Matlab
Heute wollen wir uns eingehend mit Stamm-Diagrammen in Matlab beschäftigen.
Was genau ist ein Stamm-Diagramm? Stamm-Diagramme, auch als Stamm-Graphen bekannt, visualisieren Ihre Daten mittels gleichmäßig angeordneter „Stämme“, die sich ähnlich kleiner Äste ausbreiten. Eine raffinierte Methode, um diskrete Funktionen darzustellen. Hier sehen Sie ein Beispiel für ein Stamm-Diagramm

Begeben wir uns auf eine praxisnahe Entdeckungsreise.
Beginnen Sie zunächst damit, ein Array x zu definieren, das Werte von 1 bis 20 umfasst.
>> x=linspace(1,20,20);
Definieren wir nun das Array für den Wertebereich unserer Funktion y=x2.
>> y=x.^2
Geben Sie jetzt plot(x,y) ein, um das Diagramm der Funktion zu erstellen.
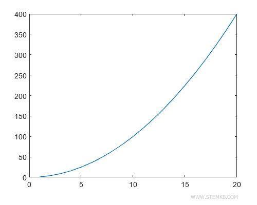
>> plot(x,y)
Hier sehen Sie die Funktion, die die Daten kontinuierlich auf einem kartesischen Diagramm abbildet.

Lassen Sie uns nun etwas Neues ausprobieren. Geben Sie stem(x,y) oder stem(y) ein, um dieselben Daten mittels eines Stamm-Diagramms darzustellen.
>> stem(x,y)
Und voilà: die Darstellung der Funktion in Form eines Stamm-Diagramms.

Eine durchaus elegante Art, Daten auf diskrete Weise zu repräsentieren, finden Sie nicht auch?