Mehrere Diagramme in Matlab
Stellen Sie sich vor, Sie haben einen Datensatz und möchten ihn in Matlab visualisieren. Angenommen, Sie haben zwei verschiedene Funktionen, die Sie miteinander vergleichen oder zusammen analysieren möchten. In diesem kleinen Leitfaden zeige ich Ihnen, wie Sie diese Funktionen in einem einzigen grafischen Raum darstellen können, entweder übereinander gestapelt (Einzelansicht) oder in getrennten Diagrammen (Mehrfachansicht).
Die Erstellung mehrerer Diagramme in Matlab kann auf zwei Arten erfolgen:
Einzelansicht Mehrere Diagramme
Beginnen wir mit einem praktischen Beispiel.
Erstellen Sie ein Array mit zehn aufeinanderfolgenden Ganzzahlen von 1 bis 10.
Geben Sie den Befehl x = linspace(1,10,10) ein
>> x = linspace(1,10,10)
x = 1 2 3 4 5 6 7 8 9 10
Erstellen Sie nun zwei Arrays y1 und y2 mit Werten aus zwei unterschiedlichen Funktionen
$$ y1=f(x) =x^2 $$ $$ y2=g(x) =x^3 $$
Die erste Funktion y1 berechnet das Quadrat der x-Werte.
Geben Sie y1=x.^2 ein, um das Array der Funktion zu erstellen.
>> y1=x.^2;
Die zweite Funktion y2 berechnet das Kubik der x-Werte.
Geben Sie y2=x.^3 ein, um auch das Array dieser Funktion zu erstellen.
>> y2=x.^3
Die Arrays y1 und y2 (Wertebereiche) bestehen aus zehn Zahlen, da sie Abbildungen des Arrays x (Definitionsbereich) sind.
Hier sind die Inhalte der Arrays x, y1 und y2

Wir können diese Funktionen im selben kartesischen Diagramm darstellen, indem wir folgenden Befehl eingeben:
plot(x,y1,x,y2)
In diesem Fall müssen Sie vier Parameter in die Plotfunktion eintragen.
- x,y1 zum Zeichnen des Graphen der Funktion y1
- x,y2 zum Zeichnen des Graphen der Funktion y2
Matlab erstellt ein Mehrfachdiagramm mit zwei sich überlappenden Linien im selben kartesischen Diagramm. Eine für jede Funktion.
Eine Linie stellt den Graphen des Quadrats von x dar, während die andere den Graphen des Kubiks von x darstellt.

Hinweis. Genauso können Sie drei oder mehr Funktionen im selben Diagramm darstellen. In diesem Fall müssen Sie sechs Parameter eingeben, um drei Diagramme zu zeichnen, acht Parameter für vier Diagramme usw. Matlab weist den zwei Funktionen automatisch unterschiedliche Farben zu, aber wenn Sie es aufpeppen möchten, können Sie die Farben, Linienstärke und Symbole auch individuell anpassen.
Jede Linie des Diagramms ist in einer von Matlab gewählten unterschiedlichen Farbe gefärbt.
Wenn Sie möchten , können Sie die Linienfarben ändern
Um die Farben der Diagramme zu ändern, verwenden Sie diese Farbcodes in der Farboption der plot()-Anweisung
- rot
- grün
- blau
- cyan
- magenta
- gelb
- schwarz
- weiß
- keine
Zum Beispiel, um eine Linie rot (Code 1) und die andere schwarz (Code 0) zu machen, geben Sie ein
>> clf
>> hold on
>> plot(x,y1,'Color', 'red')
>> plot(x,y2,'Color', 'black')
>> hold off
Die clf-Anweisung löscht den Bildschirm, während die hold on-Anweisung das Diagramm modifiziert, ohne den vorhandenen Inhalt zu löschen.
Die Color-Eigenschaft erlaubt Ihnen, die Farben der Diagramme auszuwählen und anzupassen.

Um die Dicke einzelner Linien zu ändern, verwenden Sie die Linewidth-Eigenschaft.
Zeichnen Sie zum Beispiel die rote Linie mit einer größeren Dicke
>> clf
>> hold on
>> plot(x,y1,'Color', 'red', 'Linewidth', 3)
>> plot(x,y2,'Color', 'black')
>> hold off
Jetzt ist im Diagramm die rote Linie dicker als die schwarze Linie.

Sie können auch die Marker-Symbole ändern, die zur Darstellung der Punkte jeder Funktion verwendet werden.
Die Zeichen x, +, -, und o sind als Marker erlaubt
Um zum Beispiel das + Symbol mit der ersten Funktion und das x Symbol mit der zweiten Funktion zu verbinden, geben Sie ein
>> clf
>> hold on
>> plot(x,y1,'+','Color', 'red', 'Linewidth', 2)
>> plot(x,y2,'x','Color', 'black', 'Linewidth', 2)
>> hold off
Matlab zeichnet das Diagramm, das die Punkte der beiden Funktionen im kartesischen Diagramm ohne Verbindung mit einer gestrichelten Linie zeigt.
Jede Funktion verwendet den von Ihnen angegebenen Marker.

Eine Legende hinzufügen
Wenn Sie es noch deutlicher machen möchten, können Sie Ihrem Diagramm eine Legende mit diesem Befehl hinzufügen: legend()
Geben Sie die Beschriftungen für jedes Diagramm in Klammern in der gleichen Reihenfolge ein. Zum Beispiel, tippen Sie
plot(x,y1,x,y2)
legend('f(x)=x^2', 'g(x)=x^3');
Matlab zeigt die Legende neben dem Diagramm an

Mehrfachansicht Separate Diagramme
Angenommen, Sie möchten Ihre Funktionen in separaten Diagrammen darstellen (Mehrfachansicht).
Was ist ein Mehrfachdiagramm in separater Ansicht? Stellen Sie sich vor, Sie teilen Ihren grafischen Bereich in kleinere Abschnitte, in denen jeweils ein eigenes Diagramm enthalten ist. Auf diese Weise können Sie mehrere Funktionen visualisieren, ohne dass sie sich überlappen.

Lassen Sie uns ein praktisches Beispiel durchführen.
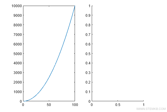
Erstellen Sie ein x-Array mit 100 Elementen und zwei unterschiedliche Funktionsarrays, y1 und y2.
>> x=linspace(1,100,100);
>> y1=x.^2;
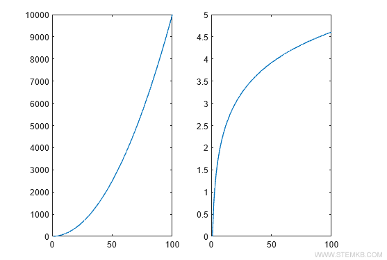
>> y2=log(x);
Teilen Sie den grafischen Bereich mit dem Befehl subplot(Zeilen, Spalten, Index).
Zeilen und Spalten dienen zur Aufteilung des Bereichs und der Index bezeichnet die Position des Diagramms.
Das erste Diagramm hat den Index eins. Das zweite Diagramm hat den Index zwei. Und so weiter.
Zum Beispiel, um zwei Diagramme anzuzeigen, geben Sie eine Zeile und zwei Spalten an.
>> subplot(1,2,1)
Der Befehl subplot(1,2,1) zeichnet das erste kartesische Diagramm (Index=1) in der ersten Zeile und ersten Spalte.

Tippen Sie plot(x,y1), um den Graphen der Funktion y1 zu zeichnen
>> plot(x,y1)
Das Diagramm wird im ersten kartesischen Diagramm der Mehrfachansicht angezeigt.

Tippen Sie nun subplot(1,2,2), um zum zweiten kartesischen Diagramm zu wechseln (Zeile=1, Spalte=2, Index=2)
>> subplot(1,2,2)
Der Befehl zeigt ein zweites kartesisches Diagramm neben dem vorherigen an.
Es befindet sich in derselben Zeile (Zeile=1), aber in der nächsten Spalte (Spalte=2).

Tippen Sie nun plot(x,y2), um den Graphen der Funktion y2 zu zeichnen
>> plot(x,y2)
Das Diagramm wird im zweiten Diagramm der Mehrfachansicht gezeichnet.

Die beiden Diagramme werden im selben grafischen Bereich, aber in zwei getrennten kartesischen Diagrammen dargestellt.
Hinweis. Sie können Mehrfachansichten mit mehreren Diagrammen erstellen. Teilen Sie zum Beispiel den grafischen Bereich in zwei Zeilen und zwei Spalten auf, indem Sie subplot(2,2,1), subplot(2,2,2), subplot(2,2,3), subplot(2,2,4) eingeben.
>> clf
>> subplot(2,2,1)
>> plot(x,y1)
>> subplot(2,2,2)
>> plot(x,y3)
>> subplot(2,2,3)
>> plot(x,y2)
>> subplot(2,2,4)
>> plot(x,y4)
Auf diese Weise können Sie gleichzeitig vier Diagramme im selben grafischen Bereich in verschiedenen Diagrammen anzeigen, ohne Überlappungen.

So, das war's! Wir haben die Einzel- und Mehrfachansicht in Matlab erkundet. Wir haben auch mit der Anpassung von Farben, Linienstärke und Symbolen gespielt, sowie Legenden hinzugefügt, um unsere Diagramme informativ und optisch ansprechend zu gestalten.
Wenn Sie mit Matlab üben, werden Sie feststellen, dass es ein wunderbarer Spielplatz für das Erstellen und Anpassen von Diagrammen ist.