Logarithmische Skalendiagramme in Octave
In dieser Lektion möchte ich Ihnen erläutern, wie Sie ein Diagramm mit logarithmischer Skala in Octave erstellen können.
Ein solches Diagramm ist ein Graph, in dem die Werte auf der x- und/oder y-Achse logarithmisch dargestellt sind. Dies ist besonders nützlich, um Daten darzustellen, die exponentiell anwachsen.

Folgen Sie diesen Schritten, um ein Diagramm mit logarithmischer Skala in Octave zu erstellen.
Erstellen Sie ein Array mit den Werten der Variablen x von 1 bis 10
>> x=0:1:10;
Erstellen Sie ein Array mit den Werten von y, wobei das Array aus den Quadraten von x besteht
>> y=x.^2
Zeichnen Sie die Funktion auf einem normalen kartesischen Diagramm mit der Funktion plot(x,y)
>> plot(x,y)
Es handelt sich hierbei um eine exponentielle Funktion.

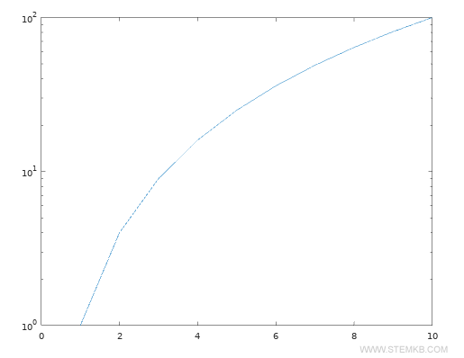
Um die Funktion auf der y-Achse logarithmisch darzustellen, verwenden Sie die Funktion semilogy().
>> semilogy(x,y)
Nun ist die y-Achse im Diagramm logarithmisch skaliert.

Um Gitterlinien auf dem Diagramm mit logarithmischer Skala anzuzeigen, tippen Sie
>> grid on
Dies erleichtert das Ablesen der logarithmischen Skala.

Möchten Sie die x-Achse logarithmisch darstellen, verwenden Sie die Funktion semilogx()
>> semilogx(x,y)
So wird nur die x-Achse logarithmisch skaliert.

Um einen Graphen mit einer logarithmischen Skala auf beiden Achsen zu erstellen, nutzen Sie die Funktion loglog()
>> loglog(x,y)
Jetzt sind beide Achsen im Graphen logarithmisch skaliert.

Sollte diese Lektion über Octave von Nigiara Ihnen hilfreich sein, so laden wir Sie ein, uns weiter zu folgen.