Mehrere Diagramme in Octave separieren
In dieser Lektion möchte ich Ihnen erläutern, wie Sie in Octave ein Mehrfachdiagramm mit zwei oder mehr getrennten Ansichten erstellen können.
Was genau ist ein Mehrfachdiagramm mit getrennten Ansichten? Bei dieser Art von Darstellung wird der Arbeitsbereich in zwei oder mehr Abschnitte unterteilt. In jedem Abschnitt wird ein eigenes Diagramm angezeigt, sodass Sie verschiedene Funktionen mit unterschiedlichen Diagrammen visualisieren können, anstatt alles in einem einzigen Diagramm darzustellen. Hier sehen Sie ein Beispiel für ein Mehrfachdiagramm mit vier verschiedenen Ansichten:

Praktisches Beispiel
Legen Sie ein Array x und zwei verschiedene Funktionsarrays y1 und y2 an. Jedes dieser Arrays sollte aus hundert Elementen bestehen.
>> x=linspace(1,100,100);
>> y1=x.^2;
>> y2=log(x);
Um den Diagrammbereich in mehrere Teile zu unterteilen, verwenden Sie den Befehl subplot(Zeilen, Spalten, Diagramm).
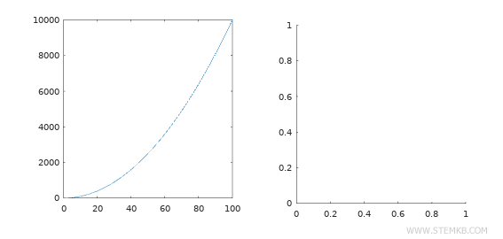
Wenn Sie zwei Diagramme nebeneinander darstellen möchten, definieren Sie eine einzelne Zeile und zwei Spalten.
>> subplot(1,2,1)
Mit dem Befehl subplot(1, 2, 1) wird das erste kartesische Diagramm in der ersten Zeile und ersten Spalte gezeichnet.

Nun zeichnen Sie das Diagramm der Funktion y1 mit dem Befehl plot(x, y1).
>> plot(x,y1)
Das Diagramm wird im ersten kartesischen Diagramm dargestellt.

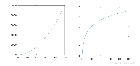
Wechseln Sie dann zum zweiten kartesischen Diagramm mit dem Befehl subplot(1, 2, 2).
>> subplot(1,2,2)
Dieser Befehl erzeugt ein weiteres kartesisches Diagramm in derselben Zeile, aber in der zweiten Spalte.

Danach zeichnen Sie das Diagramm der Funktion y2 mit dem Befehl plot(x, y2).
>> plot(x,y2)
Dieses weitere Diagramm wird im zweiten Diagramm dargestellt.

Auf diese Weise können Sie mehrere Diagramme im selben Arbeitsbereich anordnen, ohne dass sie sich überlappen.
Falls Sie die Diagramme in einem einzigen kartesischen Diagramm überlagern möchten, empfehle ich Ihnen, diese andere Octave-Lektion zu lesen.
In diesem Beispiel habe ich Ihnen gezeigt, wie man zwei benachbarte kartesische Diagramme erstellt. Grundsätzlich können Sie den Bereich auch in mehrere Abschnitte unterteilen. Beispielsweise können Sie den Diagrammbereich in zwei Zeilen und zwei Spalten unterteilen, indem Sie subplot(2, 2, 1), subplot(2, 2, 2), subplot(2, 2, 3), subplot(2, 2, 4) eingeben.

Auf diese Weise können Sie vier Diagramme gleichzeitig in vier kartesischen Diagrammen betrachten.

Wenn Sie diese Online-Octave-Lektion von Nigiara hilfreich finden, würde ich mich freuen, wenn Sie uns weiterhin folgen.